Curtis 1205 Controller Wiring Diagram
With this sort of an illustrative manual youll be able to troubleshoot avoid and complete your tasks with ease. In the configuration in Figure4 the main contactor driver is active.

60v 72v 1205m 6b403 Pmc 400a Dc Series Motor Controller 1205m 6401 6b401 Buy Dc Motor Speed Controller Pwm Dc Motor Controller Brush Dc Motor Controller Product On Alibaba Com
4 Basic wiring diagram Curtis M05M09M21M with active main contactorFind great deals on eBay for ezgo curtis controller.

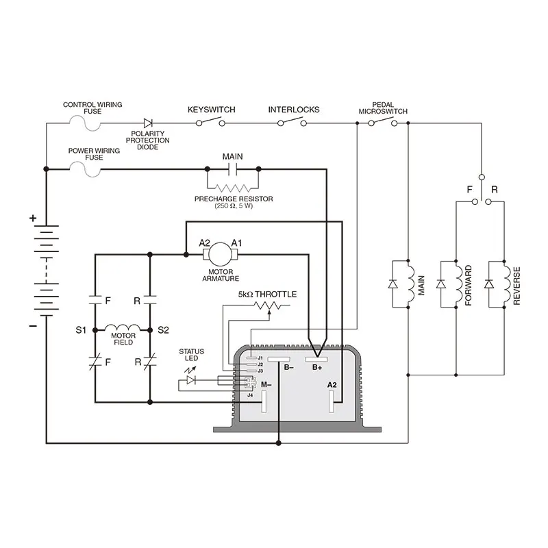
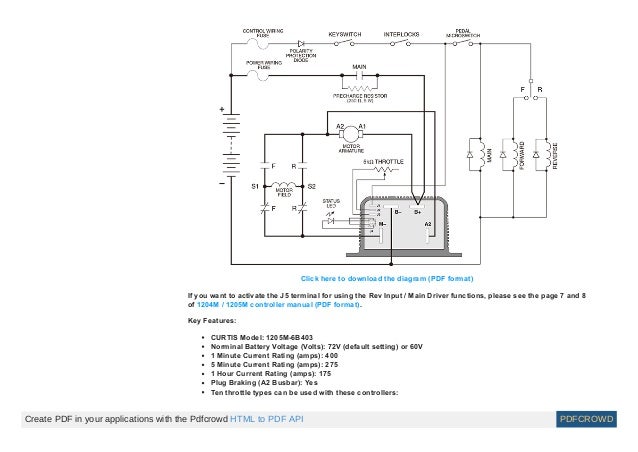
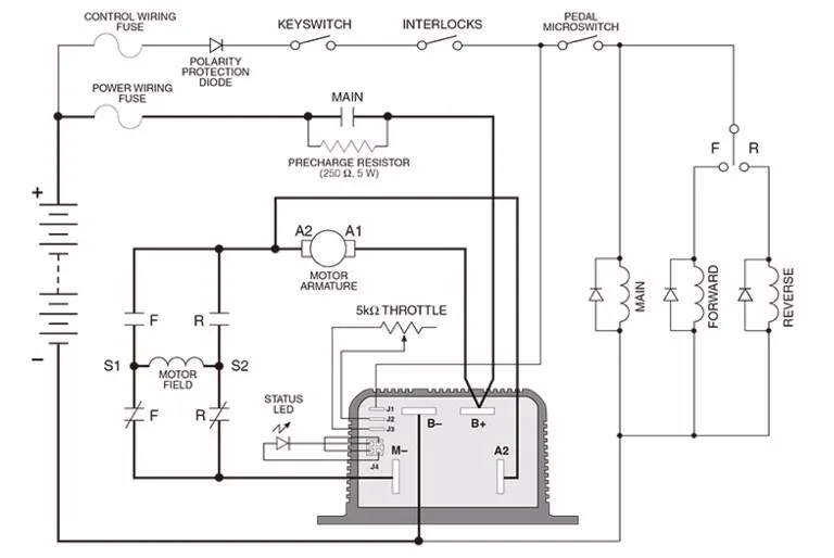
Curtis 1205 controller wiring diagram. Urtis Programmable Dc Series Motor Controller Assemblage 1204m. They are identical except for the wiring at terminal J5. By default the J5 terminal of new 1205M controllers is not activated.
Curtis controllers are designed for use in a wide range of applications and accordingly can be installed in a variety of ways to best meet customer needs. Wiring diagram series motor Curtis 1207B controller. Curtis Controller Wiring Diagram curtis 1205 controller wiring diagram curtis 1206 controller wiring diagram curtis 1225 controller wiring diagram Every electric arrangement consists of various unique pieces.
Before starting these tests refer to the appropriate wiring diagrams and make sure your controller is hooked up properly. The wiring diagram presented in figure 3 shows a typical installation for a pallet truck application. P124m 4201 275a Motor Controller Replacing Curtis 1204 004 1204.
Curtis 1206 controller wiring diagram. Curtis Controller Wiring Diagram 48 Volt Golf Cart Curtis 1204. Block diagram Curtis PMC 12041205 controllers.
CURTIS 1205M controllers are the ideal solution for a variety of electric vehicle applications including industrial trucks personnel carriers material handing vehicles golf cars etc. Curtis 1206SX Installation Sheet for E-Z-GO DCS. 4 Basic wiring diagram Curtis 1204M05M09M21M with active main contactor.
If not the structure wont function as it should be. Curtis controller wiring diagram Youll need a comprehensive professional and easy to understand Wiring Diagram. Curtis M M M and M series motor controllers are the.
Curtis 1204 Controller Wiring Diagram. Mounting dimensions Curtis controller. The writers of Curtis 1205 Controller Wiring Diagram have made all reasonable attempts to offer latest and precise information and facts for the readers of this publication.
Curtis model 1310 vehicle system controller works in conjunction with curtis can based motor controllers and other can open devices. Curtis 1510A Installation Sheet for Club Car Precedent IQ. Variety of curtis controller wiring diagram.
51 ezgo its kit will work when connected to my curtis sepex 1268 5403 i have a wiring diagram for a series cart only which unfortunately doesnt give me any help in wiring up to my. Curtis 1206HB Installation Sheet for E-Z-GO TXT. Block diagram Curtis PMC controller.
E-Z Go Wiring Diagrams Wiring Diagram for. Wiring Diagrams for Club Car EZ-GO and Yamaha Vehicle Controllers. Fairplay Kinitek KCCA004 to Curtis 1266 Conversion Instructions.
Curti snow pro wiring harness diagrams schematics throughout curtis plow diagram curtis sno pro plow. May 11 2018 APPLICATION Curtis PMC Model SepEx controllers are programmable TYPICAL WIRING DIAGRAM. A-1 The controllers consist of a and a POWER SECTION LOGIC SECTION POWER SECTION An array of paralleled power metal oxide semiconductor eld effect transistors.
Curtis controller wiring diagram Youll need a comprehensive professional and easy to understand Wiring Diagram. Forwardreverse with standard power wiring 11. Curtis 1204 controller wiring diagram wiring library curtis controller wiring diagram.
Standard wiring diagrams controller wiring. PM A 36V48V DC Motor Controller Replacing CURTIS M PM. Not merely will it help you achieve your required final results quicker but also make the complete process.
The creators will not be held accountable for any unintentional flaws or omissions that may be found. 4 basic wiring diagram curtis 1204m 05m 09m 21m with active main contactor. 4 This wiring is also shown in the standard wiring diagrams Figs.
Curtis Controller Wiring Diagram curtis 1205 controller wiring diagram curtis 1206 controller wiring diagram curtis 1225 controller wiring diagram Every electrical arrangement consists of various unique parts. Small vehicle wiring schematic. Each part should be set and connected with different parts in specific manner.
Upon installation you may encounter problems that may or may not be due to a faulty controller. 2 INSTALLATION WIRING. Alternate control wiring to provide freewheeling.
Apr 12 The Curtis M is amps. Curtis controller wiring diagram curtis 1205 controller wiring diagram curtis 1206 controller wiring diagram curtis 1225 controller wiring diagram every electric arrangement consists of various unique parts. CURTIS M M Controller Wiring Diagram.
E-Z Go Wiring Diagrams. 4 Basic wiring diagram Curtis M05M09M21M with active main contactor. Wiring diagram contains several in depth illustrations that display the relationship of various things.
B b c c manual p n rev. 3a and 3bThe Curtis PMC C electronic DC motor speed controller is. Each component ought to be set and connected with different parts in particular way.
Curtis Controller Documents. If not the structure will not work as it should be. Standard Wiring Diagrams CONTROLLER WIRING.
Http Www Fsip Biz Documents E Z Go Txt With 1206 03 1206 04 Control Pdf. With this sort of an illustrative manual youll be able to troubleshoot avoid and complete your tasks with ease. BASIC CONFIGURATIONS Two basic wiring diagrams are shown.
POWER WIRING CONTROL WIRING Curtis PMC 12041205 Manual. Curtis 1206-0304 Installation Sheet for E-Z-GO TXT. The conguration shown in Figure 3 is a typical arrangement for a series mo-tor.
4 basic wiring diagram curtis m 05m 09m 21m with active main contactor.

Manual 1204 5 Motor Controllers Curtis Pmc Pdf Free Download

China 1205m 5603 Curtis Dc Motor Controller 36v 48v 500a China Curtis Motor Controller Motor Controller

Curtis Controller 1205 205 36 48v 350 Amp 0 5v Throttle Input V Is For Voltage Electric Vehicle Forum

Smooth Silent Cost Effective Control Of Curtis Motor Speed Controller Assembly 1204m 1205m China Controller Assembly Power Controller Unit Assembly Made In China Com

Golf Cart Controller Curtis Controller Zapi Controller 1205m 6b403 Buy Curtis Controller 72v Curtis Controller Golf Cart Controller Product On Alibaba Com
Curtis Anschluss Ohne Kammstecker Elektroauto Forum

36v 48v 500a Curtis Motor Controller China Curtis Controller 36v Controller Made In China Com

Replacing Curtis 60v 72v 1205m 6b403 Pmc 400a Dc Motor Controller Buy Dc Motor Speed Controller Curtis Motor Controller Motor Controller Product On Alibaba Com

Curtis Controller Wiring Diagram 29

1205 M 6b403 Curtis Controller

P125m 5603 500a Dc Controller Replacing Curtis 1205 1205m 5601 1205m 5603 Controllers Aliexpress

Curtis Dc Motor Controller 1204m 5305 36v 48v 325a For Eclctric Vehicle China Good Controller Electric Tricycle Made In China Com
Curtis Controller 1205 205 36 48v 350 Amp 0 5v Throttle Input V Is For Voltage Electric Vehicle Forum

Electric Rickshaw 1205m 5603 Curtis 48v Club Car Motor Controller Buy Club Car Curtis Controller Ezgo Product On Alibaba Com
Stefan Spannare Electric Motor And Curtis Controller

Manual De Controlador Dc Da Curtis
Diagram Ez Go Txt Wiring Diagram 1205 Full Version Hd Quality Diagram 1205 Jdiagram Antichemurasorrento It
Purchase New Curtis 24v 36v 1204m 4201 Pmc 275a Dc Series Controller 1204 004 1204 036 In Shanghai China For Us 285 00
Post a Comment for "Curtis 1205 Controller Wiring Diagram"